Toyota Corolla (E120) 2002–2008 Repair Manual / Diagnostics / Combination meter / Warning buzzer does not sound (key reminder
warning, light reminder warning)
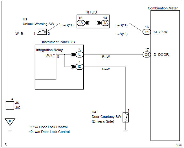
Toyota Corolla (E120): Warning buzzer does not sound (key reminder warning, light reminder warning)
Wiring diagram

Inspection procedere
1 Check buzzer
- Check that all of the warning buzzers sound.



2 Inspect front door courtesy lamp switch assy


3 Inspect un–lock warning switch assy


4 Check harness and connector(between un–lock warning switch and combination meter assy)


5 Check harness and connector(between courtesy lamp switch and combination meter assy)


Check and replace combination meter assy
Other materials:
Inspection procedure
Hint:
hand–held tester only:
narrowing down the trouble area is possible by performing ”a/f control” active
test (heated oxygen
sensor or other trouble areas can be distinguished).
Perform active test using hand–held tester (a/f control).
Hint:
”a/f control” is the active te ...
Blind Spot Monitor operation
■ Objects that can be detected while driving
The Blind Spot Monitor uses rear side radar sensors to detect the following
vehicles traveling in adjacent lanes and advises the driver of
the presence of such vehicles via the indicators on the outside rear
view mirrors.
Vehicles that are traveling ...
Floor shift parking lock cable assy (atm)
Replacement
1. Precaution
2. Disconnect battery negative terminal
3. Place front wheels facing straight ahead
4. Remove horn button assy
5. Remove steering wheel assy
sst 09950–50013 (09951–05010, 09952–05010, 09953–05020, 09954–05021)
6. Remove steering column cover
7. Remove c ...


