Toyota Corolla (E120) 2002–2008 Repair Manual / Diagnostics / Combination meter / Seat belt warning lamp for front passenger’s seat
does not flash
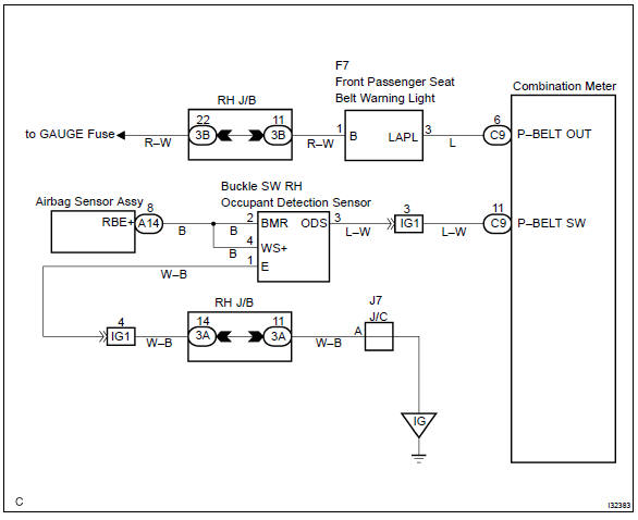
Toyota Corolla (E120): Seat belt warning lamp for front passenger’s seat does not flash
Wiring diagram

Inspection procedure
1 Inspect combination meter assy

- Ground terminal c9–11 on the combination meter side.
- check that the warning lightlights up.
Ok: warning light lights up.


2 Inspect passenger seat belt warning lamp assy

- Ground terminal c9–6 on the combination meter side.
- check that the warning lightlights up.
Ok: warning light lights up.


Check and replace combination meter assy
3 Inspect front seat inner belt assy rh

- Check continuity.
- Disconnect the front seat inner belt assy.
- Check the continuity in between terminals 1 and 2
of front seat inner belt assy rh.
Ok:



4 Inspect separate seat type front seat cushion pad

- Disconnect the separate type front seat cushion pad.
- check continuity separate type front seat cushion pad.



Repair or replace harness and connector
Other materials:
When stopping the engine with the shift lever in a position other than P (vehicles
with a continuously variable transmission)
If the engine is stopped with the shift lever in a position other than P, the
engine switch will not be turned off but instead be turned to ACCESSORY mode. Perform
the following procedure to turn the switch off:
1 Check that the parking brake is set.
2 Shift the shift lever to P.
► Vehi ...
Power point socket assy
Replacement
Hint: components:
1. Remove floor shift shift lever knob sub–assy (m/t transaxle)
2. Remove console panel upper
3. Remove power point socket assy
Turn the socket in the circumference direction as shown
the illustration, disengage the claw between the socket
and the pow ...
If you have a flat tire
Your vehicle is equipped
with a spare tire. The flat tire
can be replaced with the
spare tire.
WARNING
■If you have a flat tire
Do not continue driving with a flat
tire. Driving even a short distance
with a flat tire can damage the tire
and the wheel beyond repair,
which could result in an acciden ...


