Toyota Corolla (E120) 2002–2008 Repair Manual / Diagnostics / Sfi system / Starter relay circuit high / Monitor description
Toyota Corolla (E120): Monitor description
While the engine is being cranked, the battery positive voltage is applied to terminal sta of the ecm.
If the ecm detects the starter control signal (sta) while the vehicle is driving, it will conclude that there is a fault in the starter control circuit. The ecm will turn on the mil and a dtc is set.

Monitor strategy

Typical enabling conditions

Typical malfunction thresholds

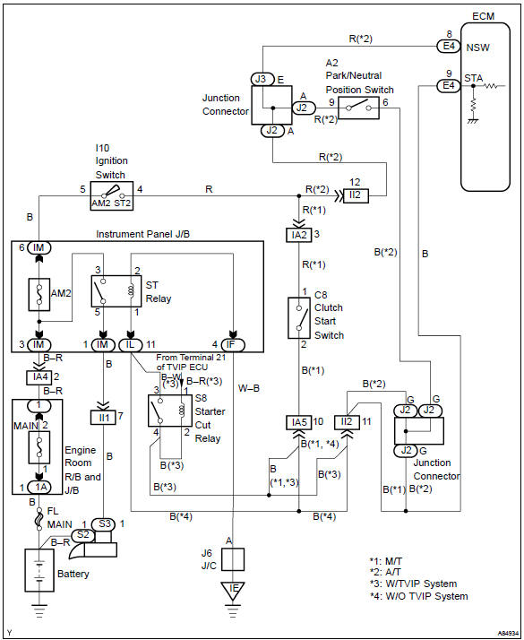
Wiring diagram

Other materials:
For vehicles equipped with mobile communication system
Install an antenna as far as possible away from the ecu
and sensors of the vehicle’s electronic systems.
install an antenna feeder at least 20 cm (7.87 In.) Away
from the ecu and sensors of the vehicle’s electronic systems.
For details of the ecu and sensors locations, refer ...
Continuously variable transmission
(vehicles with paddle shift
switches)
Select the shift position
depending on your purpose
and situation.
Shift position purpose
and functions
P - Parking the vehicle/
starting the engine
R - Reversing
N - Neutral
(Condition in which the
power is not transmitted)
D - Normal driving*
M - 10-speed sport sequential
shiftmatic mode driving
* ...
Overhaul
Hint: components:
1. Remove front wheel
2. Disconnect front stabilizer link assy lh
Remove the nut and disconnect the front stabilizer link
assy lh from the shock absorber assy front lh.
Hint:
if the ball joint turns together with the nut, use a hexagon (6 mm)
wrench to hold the st ...


