Toyota Corolla (E120) 2002–2008 Repair Manual / Diagnostics / Combination meter / Entire combination meter does not operate
Toyota Corolla (E120): Entire combination meter does not operate
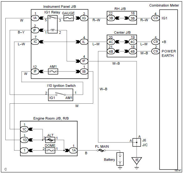
Wiring diagram

Inspection procedere
1 Check fuse
- Check that continuity exists of dome fuse.
- check that continuity exists of gauge fuse.
- check that continuity exists of am1 fuse.


2 Inspect combination meter assy

- Check continuity.
- Disconnect the ”c9” connector from combination meter assy.
- Check continuity between terminal c9–2 of combination
meter assy connector and body ground.
Ok: continuity exists

- Check voltage.
- Disconnect the ”c9” connector from combination meter assy.
- Measure voltage between terminal c9–5 of combination
meter assy connector and body ground.
Voltage: 10 – 14 v
- turn the ignition switch to on.
- Measure voltage between terminal c9–4 of combination
meter assy connector and body ground.
Voltage: 10 – 14 v


Check and replace combination meter assy
Other materials:
Outside rear view mirrors
The rear view mirror's position
can be adjusted to
enable sufficient confirmation
of the rear view.
■When using the outside rear
view mirrors in a cold weather
When it is cold and the outside rear
view mirrors are frozen, it may not
be possible to fold/extend them or
adjust the mirror surface. Rem ...
Evap monitor (vacuum pressure monitor) (continued)
Preconditions
The monitor will not run unless:
mil is off.
Fuel level is approximately 1/2 to 3/4.
Altitude is 7800 feet (2400 m) or less.*
Engine coolant temperature (ect) is between 40°f and 95°f (4.4 °C and 35
°C).
Intake air temperature (iat) is between 40°f and 95 ...
Continuously variable transmission
(vehicles without paddle
shift switches)
Select the shift position
depending on your purpose
and situation.
Shift position purpose
and functions
P - Parking the vehicle/
starting the engine
R - Reversing
N - Neutral
(Condition in which the
power is not transmitted)
D - Normal driving*
B - Applying moderate
engine braking driving
down hills ...


