Toyota Corolla (E120) 2002–2008 Repair Manual / Diagnostics / Cruise control system / Actuator mechanical malfunction / Circuit description
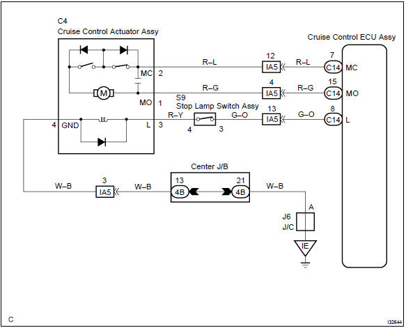
Toyota Corolla (E120): Circuit description
The circuit detects the rotation position of the actuator control plate and sends a signal to the cruise control ecu assy

Wiring diagram

Other materials:
Content of driving information
■ Display items
Speedometer display/Driving
range
Fuel economy
Eco Driving Indicator/Driving
range
■ Speedometer display/Driving
range
Speedometer display
Driving range
Displays driving range with remaining
fuel. Use the displayed values
as a reference only.
This distance is computed ...
Child restraint system
fixed with a child restraint
LATCH anchor (except for
Puerto Rico)
■ Child restraint LATCH
anchors
LATCH anchors are provided for
the outboard rear seat. (Marks
displaying the location of the
anchors are attached to the
seats.)
■ When installing in the rear
outboard seats
Install the child restraint system
in accordance to the operation
manual enclosed with th ...
Foreword
This repair manual has been prepared to provide essential information
on body panel repair methods (including cutting and
welding operations, but excluding painting) for the toyota
corolla
Applicable models: aze141 series
zre142 series
This manual consists of body repair methods, exploded diag ...


