Toyota Corolla (E120) 2002–2008 Repair Manual / Diagnostics / Cruise control system / Actuator magnetic clutch circuit / Circuit description
Toyota Corolla (E120): Circuit description
This circuit turns on the magnetic clutch inside the actuator during cruise control operation according to the signal from the ecu. If a malfunction occurs in the actuator or speed sensor, etc. During cruise control operation, the rotor shaft between the motor and control plate is released.
When the brake pedal is depressed, the stop lamp switch assy turns on, supplying electrical power to the stop light. Power supply to the magnetic clutch is mechanically cut and the magnetic clutch is turned off.
When driving downhill, if the vehicle speed exceeds the set speed by 8 km/h (5 mph), the ecu turns the safety magnet clutch off. If the vehicle speed later drops to within 5 km/h (3 mph) above the set speed, then cruise control at the set speed is resumed.

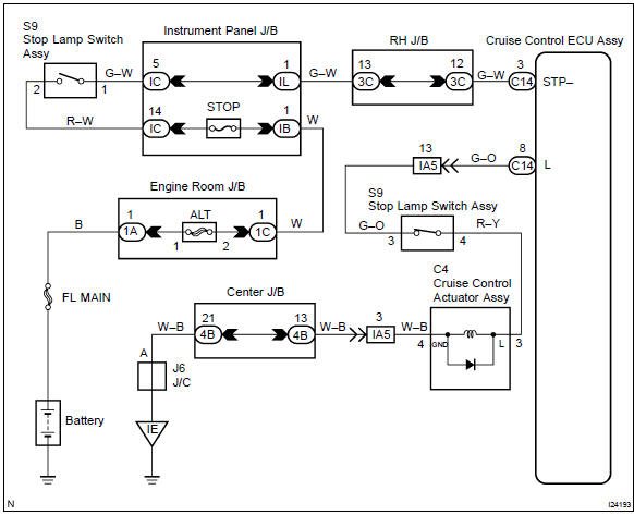
Wiring diagram

Other materials:
Adjusting the set speed
To change the set speed, operate the lever until the desired set speed is obtained.
1 Increases the speed
2 Decreases the speed
Fine adjustment: Momentarily move the lever in the desired direction.
Large adjustment: Hold the lever in the desired direction.
The set speed will be increased or dec ...
General maintenance
Listed below are the general
maintenance items that
should be performed at the
intervals specified in the
"Owner's Warranty Information
Booklet" or "Owner's
Manual Supplement/Scheduled
Maintenance Guide". It
is recommended that any
problem you notice should
be brought to the attention
of your Toyota ...
Key confinement prevention function does not work
properly (unlock warning switch circuit)
Circuit description
The unlock warning switch turns on when the key is inserted in the ignition
key cylinder and the door courtesy
switch turns on when the driver’s door is opened, and the integration relay
monitors both switches conditions.
According to these switches conditions, the int ...


