Toyota Corolla (E120): Circuit description
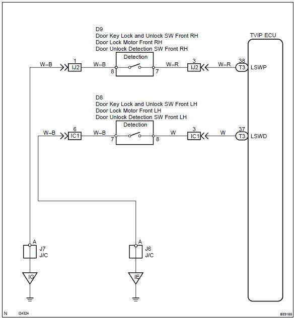
The door unlock detection switch is built in the door lock motor assembly. This switch is on when the door lock knob is in the unlock position and off when the knob is in the lock position. The ecu detects the door lock knob conditions in this circuit.
Wiring diagram

Other materials:
Continuously variable transmission
(vehicles with paddle shift
switches)
Select the shift position
depending on your purpose
and situation.
Shift position purpose
and functions
P - Parking the vehicle/
starting the engine
R - Reversing
N - Neutral
(Condition in which the
power is not transmitted)
D - Normal driving*
M - 10-speed sport sequential
shiftmatic mode driving
* ...
Circuit description
The vehicle equipped with abs detects a vehicle speed using the stability
control ecu and wheel speed
sensor. This sensor monitors a wheel rotation speed and sends the signal to the
ecu.
The stability control ecu converts these wheel speed signals into a 4–pulse
signal and outputs it to ...
If the shift lever cannot be shifted from P (except vehicles with a manual transmission)
If the shift lever cannot be shifted with your foot on the brake pedal, there
may be a problem with the shift lock system (a system to prevent accidental operation
of the shift lever). Have the vehicle inspected by your Toyota dealer immediately.
The following steps may be used as an emergency ...


