Toyota Corolla (E120) 2002–2008 Repair Manual / Diagnostics / Toyota vehicle intrusion protection system / Ignition switch circuit / Circuit description
Toyota Corolla (E120): Circuit description
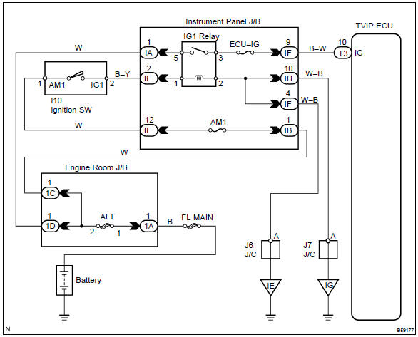
If the ignition switch is turned to the on position, battery positive voltage is applied to the switches, such as terminal ig of the ecu.
Wiring diagram

Other materials:
Monitor description
While the engine is being cranked, the battery positive voltage is applied to
terminal sta of the ecm.
If the ecm detects the starter control signal (sta) while the vehicle is
driving, it will conclude that there is
a fault in the starter control circuit. The ecm will turn on the mil and a d ...
Engine (ignition) switch (vehicles
without a smart key system)
Starting the engine
1. Check that the parking brake
is set.
2. Check that the shift lever is in
P.
3. Firmly depress the brake
pedal.
4. Turn the engine switch to
START to start the engine.
■If the engine does not start
The engine immobilizer system may
not have been deactivated.
Contact your Toy ...
When stopping the engine with the shift lever in a position other than P (vehicles
with a continuously variable transmission)
If the engine is stopped with the shift lever in a position other than P, the
engine switch will not be turned off but instead be turned to ACCESSORY mode. Perform
the following procedure to turn the switch off:
1 Check that the parking brake is set.
2 Shift the shift lever to P.
► Vehi ...


