Toyota Corolla (E120): Circuit description
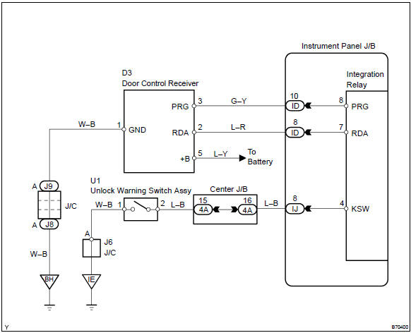
The door control receiver receives a signal from the transmitter and sends this signal to the integration relay.
Then, the integration relay controls door operation by sending a door lock/unlock signal to each door lock motor.
Wiring diagram

Other materials:
Inspection procedure
Hint:
start the inspection from step 1 in case of using the hand–held tester and start
from step 2 in case of not
using hand–held tester.
1 Inspect brake actuator assy
Select the datalist mode on the hand–held tester.
check the operation sound of the abs pump motor when operat ...
Follow the correction procedures. (vehicles with a smart key system and with
a drive monitor display)
After taking the specified steps to correct the suspected problem, check that
the warning light turns off.
■SRS warning light
This warning light system monitors the airbag sensor assembly, front impact
sensors, side impact sensors (front door), side impact sensors (front), side impac ...
Warning buzzer does not sound (key reminder
warning, light reminder warning)
Wiring diagram
Inspection procedere
1 Check buzzer
Check that all of the warning buzzers sound.
2 Inspect front door courtesy lamp switch assy
3 Inspect un–lock warning switch assy
4 Check harness and connector(between un–lock warning switch
and combination meter as ...


