Toyota Corolla (E120) 2002–2008 Repair Manual / Diagnostics / Sfi system / Crankshaft position sensor ”a”
circuit / Circuit description
Toyota Corolla (E120): Circuit description
The crankshaft position sensor (ne signal) consists of a magnet, iron core and pickup coil.
The ne signal plate (crankshaft position sensor plate) has 34 teeth and is installed on the crankshaft. The ne signal sensor generates 34 signals for each engine revolution. This sensor monitors a plate (timing rotor) located on the crankshaft timing pulley and is used by the ecm to detect crankshaft angle and engine speed (rpm/ne). As the crankshaft timing pulley rotates through an engine revolution, this sensor communicates the rotation of the ne signal plate as a pulse signal to the ecm. Based on the signal, the ecm controls fuel injection time and ignition timing.


Reference: inspection using the oscilloscope.
Hint
: the correct waveform is as shown on the left.

Monitor description
If there is no signal from the crankshaft sensor despite the engine revolving, the ecm interprets this as a malfunction of the sensor.
Monitor strategy

Typical enabling conditions

Typical malfunction thresholds

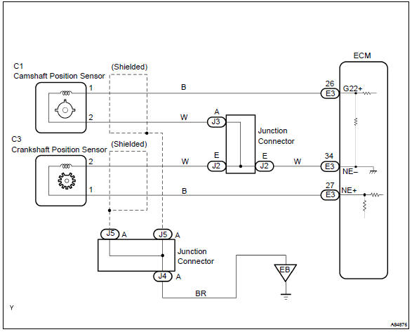
Wiring diagram

Other materials:
Back up lamp assy lh
Replacement
1. Remove back up lamp assy lh
Remove the service hole cover.
remove the 2 nuts and disconnect the connector.
Using a mouldingremover, remove the 2 clips and back
up light assy lh.
2. Install back up lamp assy lh
Set the 2 clips on the back up ligh ...
Warning lights and indicators
The warning lights and indicators on the instrument cluster,
center panel, overhead console and outside rear view mirrors inform the driver
of the status of the vehicle's various systems.
Warning lights and indicators displayed on the instrument
cluster
For the purpose of explanation, the followin ...
Installing tire pressure
warning valves and transmitters
(vehicles with a
tire pressure warning system)
When replacing tires or wheels,
tire pressure warning valves and transmitters must also be
installed.
When new tire pressure warning
valves and transmitters are
installed, new ID codes must be
registered in the tire pressure
warning computer and the tire
pressure warning system must
be initialized. ...


