Toyota Corolla (E120) 2002–2008 Repair Manual / Diagnostics / Toyota vehicle intrusion protection system / Horn relay circuit / Circuit description
Toyota Corolla (E120): Circuit description
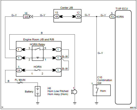
When the tvip system is transferred from the armed state to the alarm sounding state, the tvip ecu switches on the horn relay so that it can sound the horns. The horn sounds in 0.4 Seconds interval.
Wiring diagram

Other materials:
Front door belt moulding assy lh
Replacement
Hint:
the installation procedures are the removal procedures in reverse
order.
Use the same procedures for the rh side and lh side.
1. Remove front armrest assy lh
2. Remove power window regulator master switch assy (w/ power window)
3. Remove front armrest base panel up ...
Using the voice command system (Multimedia system)
Voice command system
The voice command system enables the hands-free system to be operated using
voice commands.
Operations of the voice command system can be performed by selecting the menu
corresponding to each function on the screen. Even if any menu is selected, commands
displayed on all ...
Child restraint system
fixed with a child restraint
LATCH anchor (except for
Puerto Rico)
■ Child restraint LATCH
anchors
LATCH anchors are provided for
the outboard rear seat. (Marks
displaying the location of the
anchors are attached to the
seats.)
■ When installing in the rear
outboard seats
Install the child restraint system
in accordance to the operation
manual enclosed with th ...


